01
合约销售
克而瑞咨询
CRIC研究
克而瑞
微信扫一扫
01
合约销售
百强房企4月单月业绩同比转正

02
企 业 拿 地
量价齐升,4月土地市场回暖明显

本月31家监测房企土地成交建面、成交总价环比均有明显上升,土地市场回暖明显。本月土地市场成交环比上月大幅度回暖,31家典型房企超9成本月均在土地市场有所斩获,新增土储总价超过2019年平均水平。典型房企本月新增总建面为3700万平,环比上升93%;新增土地成交总价为2163亿元,环比上升117%;平均成交楼板价5845元/平方米,相比上月上升12%。从成交结构来看,核心一二线城市土地市场复苏较快带动成交楼板价持续上涨,因此典型房企本月新增土储平均楼板价再度上扬12%达到5845元/平方米。
房企投资已逐步回暖,二线城市率先复苏,但企业投资态度仍将保持谨慎乐观。随着疫情影响的逐步消退,土地市场供应增加,部分企业也积极拓储弥补一季度拿地的不足。房企本月投资力度大幅度回升,典型房企本月拿地金额超过2019年平均,其中9家房企单月拿地金额更是超百亿。展望后市,我们认为企业投资力度仍有回暖空间,但整体仍将保持谨慎乐观态度,另外城市之间的分化可能会进一步加大,房企投资会在聚焦复苏较快的一二线核心城市。
本月土地市场回暖明显,其中核心一二线城市复苏较快,福州、厦门、昆明等城市地块参拍企业都在10家左右,竞拍轮数也多超过50轮。供应放量推动成交上升,本月土地成交结构中一二线城市土地建面占比达到57.6%,相比2019年平均的49.1%有明显提升。从城市区域分布来看,中西部二线城市仍是房企最为青睐的投资热土,其中西安一城本月成交已超300万方,兰州、成都、郑州等地本月土地成交也均超过100万方,另外广州、天津、苏州等地本月成交放量明显,从本月土地市场来看,疫情之后土地市场的回暖率先从核心一二线城市开始,二季度这些区域仍然将是企业投资重点关注方向。三四线城市中同样是经济实力较强的东莞、温州、佛山等地本月土地成交量居前。
03
企 业 融 资
4月房企新增融资额环比下降14.9%


企业表现:本月融资总量最高的企业为阳光城,融资总量150.53亿元,主要为多笔子公司的银行贷款、信托贷款等进行担保融资,以及发行了一笔30亿元的公司债。此外,金融街本月发行数额也较大,有115亿元,其中发行了80亿元CMBS产品发行利率2.80%,创下国内CMBS历史最低发行利率。从企业梯队来看,2020年前4月TOP10房企融资平均额121.2亿元最大,同比下降30.66%。此外,TOP31-50是唯一一个同比上涨的梯队。

04
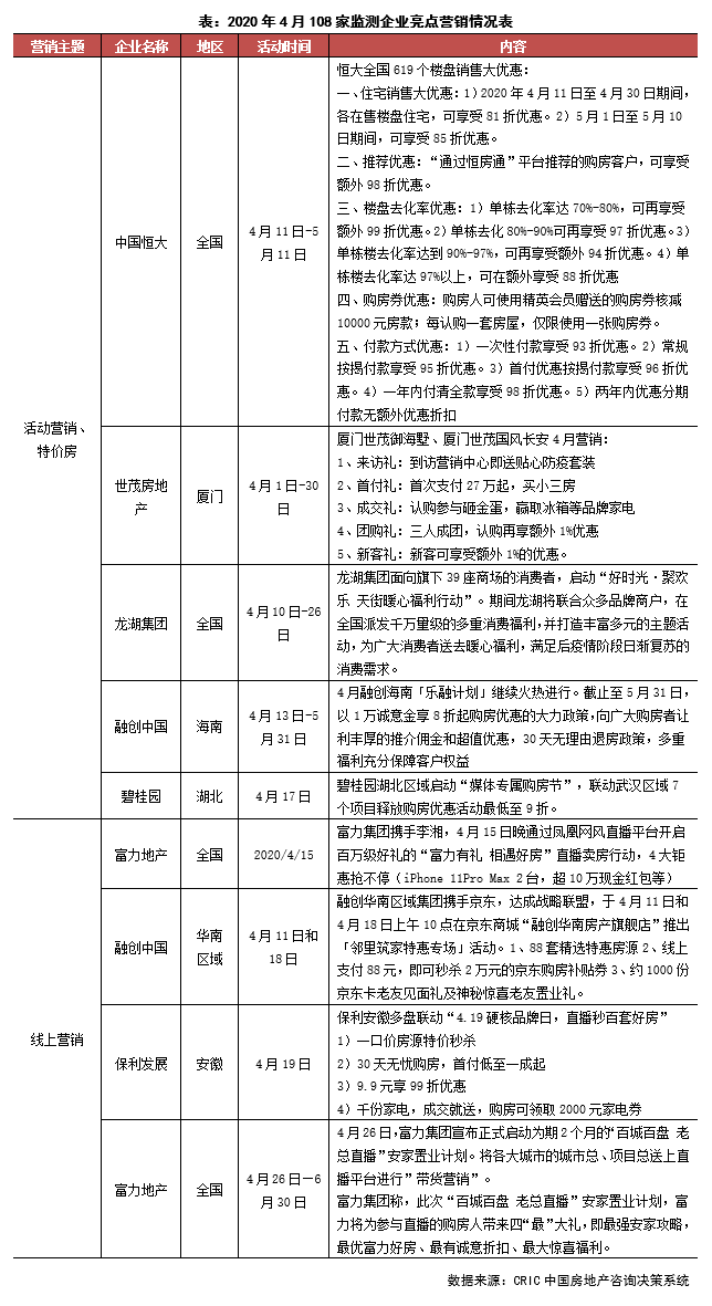
营 销 策 略
4月房企直播营销更进一步

4月房企集团层面的营销活动较少,多为项目及区域营销。折扣方面,恒大集团让利幅度较大,全国619个楼盘让利优惠,最高达到81折优惠,虽然部分房企也有跟进,但总体折扣仍与上月持平,在9折左右。
房企线下营销正逐步恢复,线上端营销力度依旧不减,直播卖房则更进一步。除了邀请明星助力卖房,如富力携手李湘、恒大携手佟大为,碧桂园携手汪涵等,还推出了大规模直播卖房活动,例如富力从4月26日起为期2个月的“百城百盘 老总直播”计划,以及保利在安徽区域推出4月19日直播秒百套好房等活动。
为了进一步提升回款去化库存,房企将在营销端持续发力促进销售。可以继续通过全民营销来拓宽渠道,同时采用现房销售、直播带货、特价房优惠等方式去库存,回款方面可以采用全款折上折等方式提升回款率。
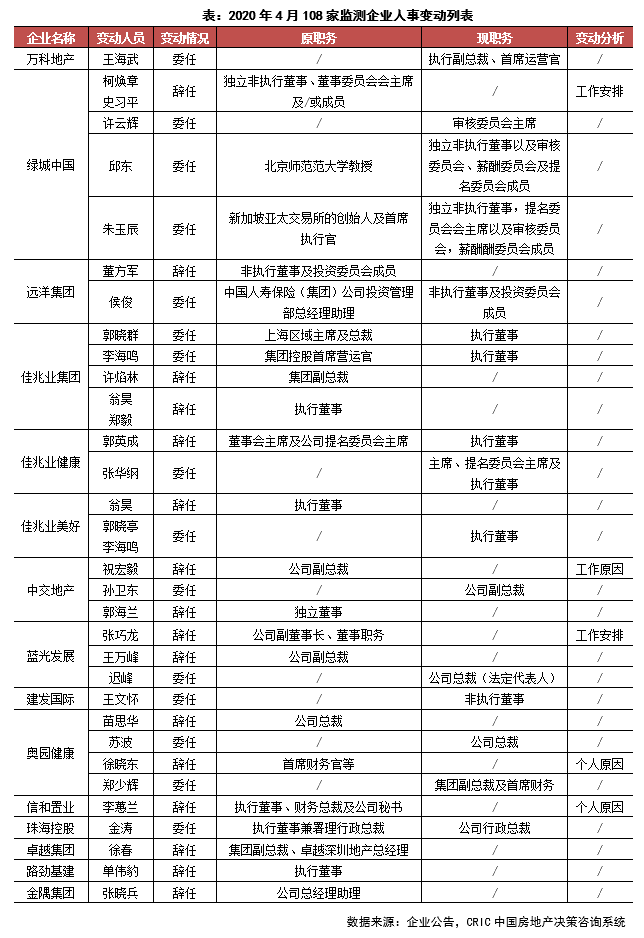
人 事 变 动
郭英成退任佳兆业健康主席
其女上任佳兆业美好执行董事

4月房企年报披露接近尾声,房企高层人事动态消息较上月也有所减少,从108家监测企业的人事变动情况来看,4月房企人事变动较为平稳,高层变动频率和数量环比都有所下降。
佳兆业本月人事变动频繁,4月8日佳兆业美好发布公告,翁昊已提呈辞任公司执行董事一职,同时郭晓亭及李海鸣已获委任为该公司执行董事。郭晓亭26岁,为佳兆业集团主席兼执行董事郭英成之女。自2020年1月起担任佳兆业集团投资银行部副经理,于2018年8月至2020年1月担任佳兆业集团投资部副经理。任期内,郭晓亭负责佳兆业集团的策略并购、公开发售及非地产业务开发。4月9日下午,佳兆业健康集团公告称,郭英成辞任董事会主席及公司提名委员会主席但仍继续担任执行董事,同时张华纲获委任为主席、提名委员会主席及执行董事,即日起生效。
4月7日,万科企业股份有限公司发布公告称,经第十八届董事会第二十八次会议审议通过,董事会同意聘任王海武先生为公司执行副总裁、首席运营官(COO)。
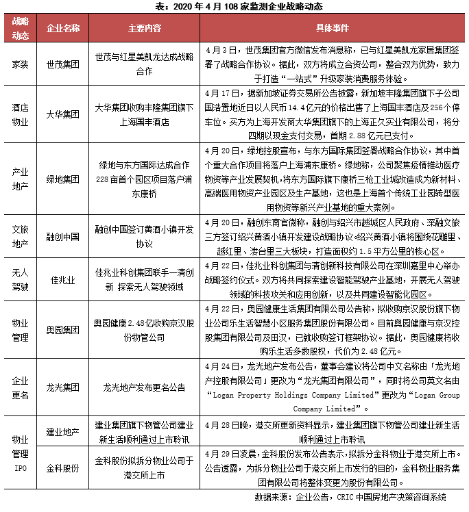
06
战 略 动 态
金科拟分拆旗下物业公司

本月企业多元化业务主要集中在产业地产、文旅地产等“地产+”业务以及物业管理、酒店物业等地产相关领域,此外还涉及企业更名及IPO。“地产+”业务方面,绿地继续在产业地产方向发力,与东方国际达成园区建设战略协议。融创中国则在文旅地产方面继续布局,签订绍兴黄酒小镇开发战略协议。地产相关领域方面,大华以14.4亿元收购丰隆集团旗下上海国丰酒店。
金科股份拟分拆物业公司于港交所上市。继上月弘阳集团发布旗下物业赴港IPO招股书后,本月28日,建业旗下物管公司新生活顺利通过上市聆讯近期上市有望。29日,金科股份发布相关公告,也将在近期分拆旗下物管公司赴港上市,据金科管理层在2019年业绩发布会上的披露,金科股份目前签约合同面积超2亿平方米,在管面积约1.2亿平方米左右,其中50%左右的在管面积来自第三方外拓,签约、在管面积位于行业前列,即去年保利物业分拆上市后,资本市场有望迎来另一大型物管企业。虽然受到疫情影响,但是今年房企分拆物业上市的热情依旧,截至目前包括鸿坤、正荣、金融街、宋都等6家房企旗下物管公司已递交了上市申请,物业上市热潮有望延续。
龙光集团发布更名公告。4月24日,龙光集团宣布将中文名称由“龙光地产控股有限公司”更改为“龙光集团有限公司”,同时英文名也做相应调整。在地产红利逐渐消退的当下,房企纷纷布局多元化业务,寻找第二增长点,因此“去地产化”的公司更名也成为房企发展的趋势之一。除龙光外,本年世茂、禹洲也对公司名称进行了相应的调整,将公司名称中的“地产”,改为“集团”,意在强调除主业外,企业也在积极探寻多元业务。